Xử lý nước thải chăn nuôi heo là một trong những thách thức lớn đối với ngành địa kỹ thuật môi trường, đặc biệt tại Việt Nam. Vấn đề ô nhiễm từ các trang trại, cả quy mô nhỏ lẻ lẫn tập trung, đang gây ra những hệ lụy nghiêm trọng cho môi trường và sức khỏe cộng đồng. Việc thực hiện một đồ án xử lý nước thải chăn nuôi heo không chỉ là nhiệm vụ học thuật mà còn là đóng góp thiết thực vào công cuộc bảo vệ môi trường, đòi hỏi sự am hiểu sâu rộng về công nghệ, tiêu chuẩn và các giải pháp bền vững.
Với tư cách là chuyên gia trong lĩnh vực địa kỹ thuật môi trường và máy hàn nhựa, chúng tôi nhận thấy tầm quan trọng của việc cung cấp một nguồn thông tin đáng tin cậy, chi tiết cho những ai đang tìm kiếm tài liệu để xây dựng đồ án hay dự án thực tế về xử lý nước thải chăn nuôi heo. Bài viết này sẽ đi sâu vào các khía cạnh cần thiết, từ lý do cấp thiết đến các công nghệ xử lý tiên tiến, quy chuẩn pháp luật và những yếu tố then chốt cần cân nhắc.
1. Tầm Quan Trọng Của Việc Nghiên Cứu và Thực Hiện Đồ Án Xử Lý Nước Thải Chăn Nuôi Heo
Nước thải từ hoạt động chăn nuôi, đặc biệt là chăn nuôi heo, chứa một lượng lớn chất hữu cơ, nitơ, phốt pho, các vi sinh vật gây bệnh và mùi hôi khó chịu. Tại Việt Nam, với quy mô chăn nuôi đa dạng từ hộ gia đình nhỏ lẻ đến các trang trại công nghiệp, áp lực lên môi trường ngày càng gia tăng.
1.1. Bức Tranh Tổng Quan Về Ô Nhiễm Nước Thải Chăn Nuôi
Thực trạng cho thấy, khoảng 20% trang trại chăn nuôi hoạt động theo mô hình tập trung, trong khi 80% còn lại là các hộ gia đình hoặc cá nhân với quy mô nhỏ, tự phát. Sự phân bố không đồng đều này dẫn đến việc kiểm soát và xử lý chất thải gặp nhiều bất cập. Nước thải chăn nuôi heo chưa qua xử lý hoặc xử lý không đạt chuẩn thường xả trực tiếp ra môi trường, gây ra những hệ quả nghiêm trọng. Đây chính là lý do các đồ án về xử lý chất thải đang ngày càng được quan tâm. Để hiểu rõ hơn về các loại chất thải, bạn có thể tham khảo thêm về rác hữu cơ và rác vô cơ.
Quy mô chăn nuôi heo đa dạng từ hộ gia đình đến trang trại lớn gây áp lực lên hệ thống xử lý nước thải
1.2. Hậu Quả Nghiêm Trọng Đối Với Môi Trường Và Sức Khỏe Cộng Đồng
Những tác hại từ nước thải chăn nuôi heo là vô cùng lớn và phức tạp:
- Ô nhiễm môi trường nước và không khí: Nước thải gây bốc mùi hôi thối nồng nặc, làm ô nhiễm các thủy vực như sông, hồ, kênh mương, ngăn cản sự phát triển của các loài thủy sinh. Chất hữu cơ tích tụ lâu ngày làm giảm nghiêm trọng chất lượng nguồn nước phục vụ nông nghiệp và sinh hoạt.
- Ảnh hưởng đến vật nuôi: Môi trường ô nhiễm trực tiếp làm suy giảm hệ miễn dịch, sức đề kháng của vật nuôi, tăng nguy cơ mắc các bệnh nguy hiểm, từ đó giảm chất lượng và số lượng đàn.
- Ảnh hưởng đến sức khỏe con người: Nước thải chăn nuôi là nguồn lây lan nhiều dịch bệnh nguy hiểm như dịch tả, lở mồm long móng, nhiễm khuẩn E.coli, gây ảnh hưởng nặng nề đến sức khỏe cộng đồng. Các chuyên gia môi trường cần nghiên cứu sâu để đưa ra các giải pháp xử lý nước thải hiệu quả, đặc biệt là đối với các loại nước thải đặc thù như xử lý nước thải nhiễm dầu nhớt.
Tác động tiêu cực của nước thải chăn nuôi heo đến môi trường và sức khỏe con người
1.3. Nâng Cao Nhận Thức và Trách Nhiệm Trong Ngành Địa Kỹ Thuật Môi Trường
Với những hệ lụy trên, việc xây dựng và triển khai các đồ án xử lý nước thải chăn nuôi heo là một yêu cầu cấp thiết. Đây không chỉ là giải pháp kỹ thuật mà còn là biểu hiện của trách nhiệm xã hội, góp phần vào sự phát triển bền vững của ngành chăn nuôi và bảo vệ môi trường. Các đồ án cần tập trung vào việc áp dụng các công nghệ tiên tiến, vật liệu địa kỹ thuật phù hợp, đồng thời đánh giá hiệu quả kinh tế – kỹ thuật một cách toàn diện.
2. Các Phương Pháp Và Công Nghệ Tiên Tiến Trong Đồ Án Xử Lý Nước Thải Chăn Nuôi Heo
Để đạt được hiệu quả xử lý cao, quy trình xử lý nước thải chăn nuôi heo thường là sự kết hợp của nhiều giai đoạn, bao gồm cả xử lý cơ học, hóa lý và sinh học. Các chuyên gia trong ngành địa kỹ thuật môi trường cũng đóng vai trò quan trọng trong việc thiết kế và thi công các hạng mục như hồ lắng, bể chứa sử dụng màng chống thấm HDPE.
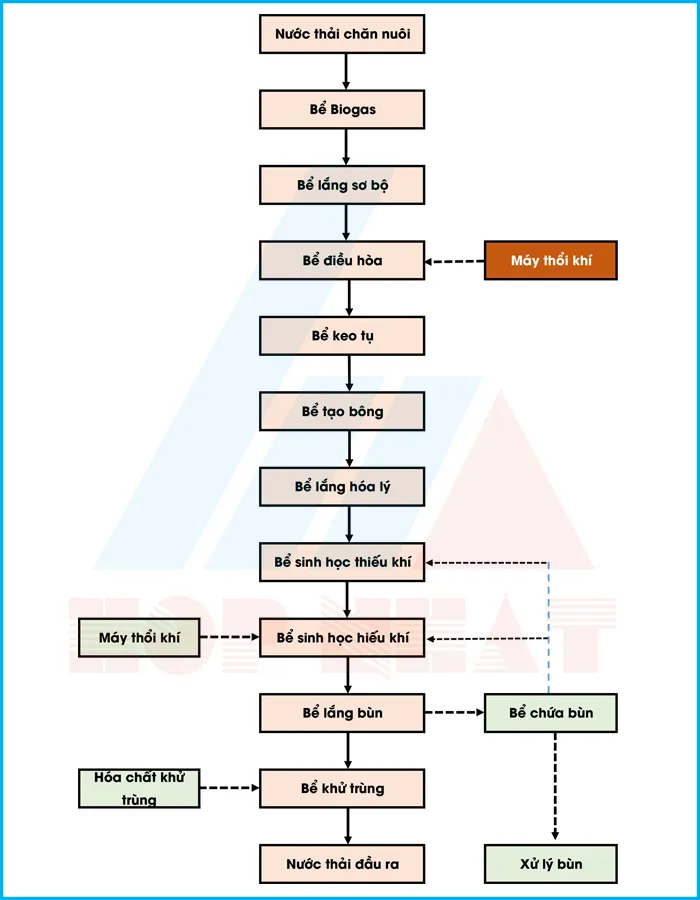
2.1. Sơ Đồ Công Nghệ Xử Lý Nước Thải Chăn Nuôi Heo Điển Hình
Một sơ đồ công nghệ xử lý nước thải chăn nuôi heo hiệu quả thường bao gồm các bước sau:
- Hố thu gom & Lược rác thô: Nước thải từ các nguồn phát sinh được tập trung về hố thu gom. Tại đây, rác thô được lược bỏ qua song chắn rác để tránh tắc nghẽn hệ thống thiết bị phía sau.
- Bể Biogas: Nước thải sau khi lược rác được dẫn vào bể Biogas. Trong điều kiện yếm khí, các vi sinh vật kỵ khí sẽ phân hủy chất hữu cơ, lên men nước thải, giúp giảm đáng kể hàm lượng chất ô nhiễm. Đối với các bể Biogas quy mô lớn hoặc hồ kỵ khí, việc sử dụng màng chống thấm HDPE là rất quan trọng để ngăn chặn rò rỉ, bảo vệ nguồn nước ngầm và tăng hiệu quả thu khí. Việc thi công màng HDPE đòi hỏi kỹ thuật cao, sử dụng máy hàn bạt HDPE chuyên dụng để đảm bảo các mối nối kín khít.
- Bể lắng sơ bộ: Tại đây, các hạt và chất ô nhiễm có kích thước lớn còn sót lại từ bể Biogas sẽ lắng xuống đáy.
- Bể điều hòa: Bể này có chức năng điều hòa lưu lượng và nồng độ chất ô nhiễm trong nước thải, đồng thời trung hòa pH về mức thích hợp cho các quá trình sinh học tiếp theo.
- Bể keo tụ & Bể tạo bông: Hóa chất keo tụ (như PAC) được châm vào bể cùng với sự hỗ trợ của khuấy trộn để tăng cường phản ứng. Tiếp theo, nước thải chảy vào bể tạo bông với sự hỗ trợ của hóa chất trợ keo tụ (Polymer) làm tăng khả năng kết dính của các bông cặn. Các bông cặn lớn, nặng hơn sẽ dễ dàng lắng xuống và tách khỏi dòng nước.
- Bể lắng hóa lý: Nơi lắng các bông bùn đã hình thành từ quá trình keo tụ tạo bông. Phần nước trong sau khi tách bùn được chuyển sang các bể xử lý sinh học.
- Bể xử lý thiếu khí (Anoxic): Quá trình khử nitơ diễn ra dưới sự tham gia của hệ vi sinh vật thiếu khí. Vi sinh vật tổng hợp tế bào từ các hợp chất hữu cơ.
- Bể xử lý sinh học hiếu khí: Đây là một trong những công trình quan trọng nhất, nơi phần lớn các chất hữu cơ ô nhiễm được xử lý nhờ hoạt động của hệ vi sinh vật hiếu khí. Oxy được cấp liên tục để duy trì hoạt động của vi sinh vật.
- Bể lắng sinh học: Lắng các bông bùn vi sinh từ quá trình xử lý hiếu khí. Bùn lắng được gom và một phần được bơm tuần hoàn về bể thiếu khí và hiếu khí, phần còn lại được đưa đi xử lý bùn.
- Bể khử trùng: Sau cùng, nước thải được khử trùng bằng hóa chất như Chlorine để tiêu diệt vi khuẩn gây bệnh, đảm bảo an toàn trước khi xả ra nguồn tiếp nhận hoặc tái sử dụng.
Sơ đồ công nghệ xử lý nước thải chăn nuôi heo hiệu quả với các bước từ thu gom đến khử trùng
2.2. Các Biện Pháp Cải Thiện Chất Lượng Môi Trường Bổ Sung
Ngoài hệ thống xử lý tập trung, có một số biện pháp cải thiện môi trường khác có thể được tích hợp vào đồ án xử lý nước thải chăn nuôi heo:
Xây hầm biogas: Đây là mô hình phổ biến, đặc biệt tại các trang trại lớn. Hầm biogas không chỉ kiểm soát mùi hôi và giảm ô nhiễm nước thải mà còn tạo ra khí sinh học, tận dụng làm khí đốt, tiết kiệm năng lượng. Việc xây dựng hầm biogas hiệu quả thường sử dụng bạt nhựa HDPE chất lượng cao để lót đáy và che phủ, ngăn rò rỉ và tối ưu hóa quá trình phân hủy kỵ khí. Các máy hàn nhựa chuyên dụng là yếu tố then chốt để đảm bảo độ bền và kín khí của hầm.
.jpg)
Biện pháp này xử lý phần lớn chất hữu cơ, giảm khí độc và tiêu diệt mầm bệnh. Mặc dù hiệu quả, việc xây dựng hầm biogas đòi hỏi chi phí ban đầu và diện tích nhất định, đây là những yếu tố cần được cân nhắc trong đồ án.
Ứng dụng công nghệ Biogas trong xử lý nước thải chăn nuôi, tạo ra nguồn năng lượng tái tạoỨng dụng đệm lót sinh học: Phương pháp này sử dụng cơ chế lên men tiêu hủy mùi hôi và chất thải nhờ vi sinh vật có lợi trong mùn cưa, trấu và chế phẩm sinh học. Đệm lót sinh học giúp tiết kiệm thời gian, chi phí vệ sinh chuồng trại, đồng thời giảm thiểu tác động xấu đến môi trường. Việc này cũng góp phần vào việc quản lý chất thải rắn, một phần quan trọng bên cạnh xử lý nước thải.
Giải pháp đệm lót sinh học giúp giảm mùi hôi và phân hủy chất thải trong chuồng nuôi heoQuy hoạch chăn nuôi heo hợp lý: Chuyển đổi từ chăn nuôi nhỏ lẻ sang tập trung quy mô trang trại giúp kiểm soát tốt hơn điều kiện chuồng trại, con giống và nguồn gốc. Quy hoạch cần đi đôi với chính sách hỗ trợ, tiêu chuẩn kiểm soát thị trường và xúc tiến thương mại, giúp các hộ gia đình xác định rõ vị trí, cách thức xây dựng và bố trí chuồng trại hợp lý, từ đó tối ưu hóa việc quản lý chất thải.
Quy hoạch chăn nuôi heo tập trung để tối ưu hóa quản lý chất thải và bảo vệ môi trường
Ngoài xử lý nước thải chăn nuôi, các công ty môi trường cũng chuyên về các lĩnh vực khác như lò xử lý rác thải.
3. Tiêu Chuẩn và Quy Định Pháp Luật Về Nước Thải Chăn Nuôi Heo Cho Đồ Án
Đối với mọi đồ án xử lý nước thải chăn nuôi heo hoặc dự án thực tế, việc tuân thủ các quy chuẩn kỹ thuật quốc gia là bắt buộc. QCVN 62:2021/BTNMT là quy chuẩn mới nhất, thay thế QCVN 62-MT:2016/BTNMT, do Tổng cục Môi trường biên soạn.
- Phạm vi điều chỉnh: Quy chuẩn này quy định giá trị tối đa cho phép của các thông số ô nhiễm trong nước thải chăn nuôi khi xả ra nguồn tiếp nhận nước thải.
- Đối tượng áp dụng:
- Áp dụng riêng đối với cơ sở chăn nuôi khi xả nước thải ra nguồn tiếp nhận nước thải.
- Nước thải chăn nuôi khi xả vào hệ thống xử lý nước thải tập trung thì phải tuân thủ theo quy định về đấu nối, tiếp nhận của đơn vị quản lý, vận hành hệ thống xử lý nước thải tập trung.
- Nước thải phát sinh từ hoạt động nuôi, nhốt của cơ sở giết mổ gia súc, gia cầm khi nhập cùng nước thải giết mổ được quản lý như nước thải công nghiệp.
- Nước thải phát sinh từ hoạt động sinh hoạt khi nhập cùng nước thải chăn nuôi thì được quản lý như nước thải tại Quy chuẩn này.
Việc nắm vững các quy định này là nền tảng để xây dựng một đồ án khoa học, khả thi và hợp pháp. Sinh viên, chuyên gia cần nghiên cứu kỹ hướng dẫn phân loại rác để áp dụng đúng quy chuẩn. Chi tiết có thể tham khảo thêm tại huong dan phan loai rac.
4. Lựa Chọn Đơn Vị Thi Công và Các Yếu Tố Chi Phí Trong Đồ Án Xử Lý Nước Thải
Một đồ án chỉ thực sự hoàn chỉnh khi có thể đánh giá được tính khả thi và chi phí triển khai thực tế. Việc lựa chọn đơn vị thi công uy tín và hiểu rõ các yếu tố chi phí là rất quan trọng.
4.1. Tiêu Chí Chọn Đối Tác Thực Hiện Đồ Án/Dự Án Thực Tế
Công ty Cổ phần Xây dựng Môi trường Hợp Nhất là một ví dụ điển hình cho đơn vị có nhiều năm kinh nghiệm trong ngành môi trường, đặc biệt là tư vấn giải pháp và xây dựng hệ thống xử lý nước thải chăn nuôi. Khi lựa chọn đối tác, cần ưu tiên những đơn vị:
- Chuyên môn sâu: Có kinh nghiệm thực hiện các dự án xử lý nước thải, đặc biệt là trong lĩnh vực chăn nuôi.
- Công nghệ tiên tiến: Đề xuất công nghệ xử lý phù hợp nhất với đặc điểm nước thải và điều kiện kinh tế của chủ đầu tư.
- Uy tín và cam kết: Đảm bảo chất lượng công trình và nước thải đầu ra đạt chuẩn quy định, có chế độ bảo trì – bảo dưỡng thường xuyên.
- Năng lực kỹ thuật: Sở hữu đội ngũ kỹ sư, chuyên gia tay nghề cao và hệ thống máy móc – thiết bị hiện đại, bao gồm cả các loại máy hàn nhựa chuyên dụng cho các hạng mục dùng bạt HDPE.
.jpg)
4.2. Các Yếu Tố Ảnh Hưởng Đến Chi Phí Triển Khai Hệ Thống
Chi phí thực hiện một hệ thống xử lý nước thải chăn nuôi heo phụ thuộc vào nhiều yếu tố:
- Quy mô trang trại và lưu lượng nước thải: Trang trại càng lớn, lưu lượng nước thải càng nhiều thì công suất hệ thống xử lý càng phải cao, kéo theo chi phí đầu tư lớn hơn.
- Công nghệ xử lý được lựa chọn: Mỗi công nghệ có chi phí đầu tư và vận hành khác nhau. Sau khi lấy mẫu phân tích đặc điểm chất ô nhiễm, đơn vị xử lý sẽ đề xuất công nghệ tối ưu nhất.
- Chất lượng thiết bị lắp đặt: Các thiết bị như máy bơm chìm, máy thổi khí, bồn chứa hóa chất, phao kiểm soát mức nước, bơm định lượng… có xuất xứ và chất lượng đa dạng, ảnh hưởng trực tiếp đến tổng chi phí. Việc sử dụng các loại màng chống thấm HDPE và máy hàn bạt HDPE chất lượng cao cũng là một phần quan trọng của chi phí ban đầu, nhưng đảm bảo độ bền và hiệu quả lâu dài.
- Yêu cầu về chất lượng nước thải đầu ra: Tiêu chuẩn xả thải càng cao thì công nghệ xử lý càng phức tạp, chi phí càng tăng.
- Các khoản chi phí khác: Chi phí thiết kế, nhân công lắp đặt, xây dựng, vận chuyển thiết bị đến công trình, chi phí vận hành thử và bàn giao.
Việc tìm hiểu và liên hệ các trung tâm công nghệ môi trường uy tín như trung tâm công nghệ môi trường cefinea sẽ giúp các cá nhân, tổ chức có được cái nhìn toàn diện và chính xác nhất về chi phí và giải pháp.
Kết Luận
Thực hiện một đồ án xử lý nước thải chăn nuôi heo là cơ hội để các chuyên gia và sinh viên ngành môi trường áp dụng kiến thức vào giải quyết một vấn đề thực tiễn, cấp bách. Từ việc phân tích tác động môi trường đến việc lựa chọn và thiết kế công nghệ xử lý phù hợp, mỗi bước đều đòi hỏi sự tỉ mỉ, chính xác và tầm nhìn bền vững. Đặc biệt, việc tích hợp các giải pháp địa kỹ thuật môi trường như sử dụng màng chống thấm HDPE và kỹ thuật hàn nhựa chuyên nghiệp vào các công trình xử lý không chỉ nâng cao hiệu quả mà còn đảm bảo tính an toàn và tuổi thọ cho hệ thống.
Chúng tôi, với vai trò là chuyên gia trong lĩnh vực bạt lót ao hồ và máy hàn nhựa, hy vọng bài viết này đã cung cấp một cái nhìn toàn diện và sâu sắc, giúp quý vị xây dựng những đồ án chất lượng cao, đóng góp vào sự phát triển xanh và sạch của ngành chăn nuôi Việt Nam.
Tài liệu tham khảo
- Tài liệu Bộ phận Công nghệ – Công ty Môi Trường Hợp Nhất;
- Tổng hợp.


























































































Sơ đồ công nghệ xử lý nước thải chăn nuôi heo hiệu quả với các bước từ thu gom đến khử trùng
Ứng dụng công nghệ Biogas trong xử lý nước thải chăn nuôi, tạo ra nguồn năng lượng tái tạo
Giải pháp đệm lót sinh học giúp giảm mùi hôi và phân hủy chất thải trong chuồng nuôi heo
Quy hoạch chăn nuôi heo tập trung để tối ưu hóa quản lý chất thải và bảo vệ môi trường