Ngành chăn nuôi tại Việt Nam đóng vai trò quan trọng trong nền kinh tế, nhưng cũng đối mặt với thách thức lớn từ vấn đề ô nhiễm môi trường do nước thải. Việc thiếu hụt các Mô Hình Xử Lý Nước Thải Chăn Nuôi hiệu quả không chỉ gây ảnh hưởng nghiêm trọng đến hệ sinh thái, sức khỏe cộng đồng mà còn kìm hãm sự phát triển bền vững của ngành. Bài viết này sẽ đi sâu phân tích tầm quan trọng, các mô hình công nghệ tiên tiến, và các giải pháp đồng bộ trong địa kỹ thuật môi trường nhằm hướng tới một nền chăn nuôi thân thiện với môi trường.
1. Tầm Quan Trọng Của Việc Áp Dụng Mô Hình Xử Lý Nước Thải Chăn Nuôi Hiệu Quả
Ô nhiễm nước thải từ hoạt động chăn nuôi, đặc biệt là chăn nuôi heo, đang là vấn đề nan giải tại nhiều địa phương. Mặc dù các nỗ lực tuyên truyền và khuyến khích đã được thực hiện, lượng nước thải và mức độ ô nhiễm vẫn không ngừng gia tăng. Phần lớn hoạt động chăn nuôi ở Việt Nam diễn ra tại các hộ gia đình hoặc trang trại nhỏ lẻ, tự phát, chỉ khoảng 20% là các trang trại tập trung. Sự phân tán này gây ra nhiều bất cập trong quản lý và xử lý.
Nước thải chăn nuôi chứa đựng nhiều thành phần ô nhiễm nguy hại:
- Gây ô nhiễm môi trường: Gây mùi hôi thối, ô nhiễm nguồn nước mặt (sông, hồ, kênh mương), cản trở sự phát triển của thủy sinh vật, tích tụ chất hữu cơ làm suy giảm chất lượng nước tưới tiêu nông nghiệp.
- Ảnh hưởng đến vật nuôi: Hệ miễn dịch của vật nuôi suy giảm, dễ mắc các bệnh nguy hiểm, giảm chất lượng và năng suất.
- Ảnh hưởng đến sức khỏe con người: Là nguồn lây lan các dịch bệnh nguy hiểm như dịch tả, lở mồm long móng, nhiễm khuẩn E.coli, đe dọa trực tiếp đến sức khỏe cộng đồng.
Ngành chăn nuôi có quy mô đa dạngNgành chăn nuôi táºp trung chá»§ yếu ở vùng nông thôn và có quy mô Ä‘a dạng
Trước những tác động tiêu cực đó, việc nghiên cứu, đầu tư và triển khai các bể nước thải và mô hình xử lý nước thải chăn nuôi hiệu quả trở thành yếu tố then chốt để bảo vệ môi trường và đảm bảo sự phát triển bền vững của ngành chăn nuôi.
2. Các Mô Hình Xử Lý Nước Thải Chăn Nuôi Tiên Tiến và Hiệu Quả
Hiện nay, các mô hình xử lý nước thải chăn nuôi thường kết hợp nhiều công đoạn khác nhau để loại bỏ tối đa các chất ô nhiễm.
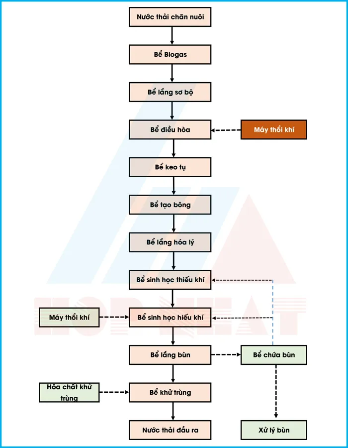
2.1. Sơ Đồ Công Nghệ Xử Lý Nước Thải Chăn Nuôi Tổng Thể
Một quy trình xử lý rác thải sinh hoạt và nước thải chăn nuôi tiên tiến thường bao gồm các giai đoạn sau:
- Hố thu gom: Nước thải từ các chuồng trại được thu gom tập trung về hố. Tại đây, rác thô được lược bỏ qua song chắn rác.
- Bể Biogas: Nước thải sau đó được dẫn vào bể Biogas. Trong điều kiện yếm khí, vi sinh vật phân hủy chất hữu cơ, lên men nước thải, giúp giảm đáng kể hàm lượng ô nhiễm. Các hệ thống bể Biogas thường được lót bằng màng chống thấm HDPE để ngăn rò rỉ và tối ưu hóa quá trình yếm khí.
- Bể lắng sơ bộ: Lắng các hạt và chất ô nhiễm có kích thước lớn còn sót lại từ bể Biogas.
- Bể điều hòa: Điều hòa lưu lượng và nồng độ chất ô nhiễm, đồng thời trung hòa pH về mức thích hợp. Nước thải sau đó được bơm lên công trình xử lý tiếp theo.
- Bể keo tụ: Hóa chất keo tụ (ví dụ: PAC) được châm vào bể cùng với sự khuấy trộn, thúc đẩy quá trình phản ứng.
- Bể tạo bông: Nước thải chảy vào bể tạo bông, nơi hóa chất trợ keo tụ (Polyme) được thêm vào để tăng khả năng kết dính của các bông cặn. Các bông cặn lớn hơn và nặng hơn dễ dàng lắng xuống đáy bể.
- Bể lắng hóa lý: Nơi diễn ra quá trình lắng các bông bùn, sau đó được gom về hệ thống thu gom bùn. Phần nước trong tiếp tục được dẫn sang các bể xử lý sinh học.
- Bể xử lý thiếu khí (Anoxic): Quá trình khử Nitơ trong nước thải diễn ra nhờ hoạt động của hệ vi sinh vật thiếu khí. Vi sinh vật tổng hợp tế bào từ các hợp chất hữu cơ.
- Bể xử lý sinh học hiếu khí: Là một trong những công trình quan trọng nhất, xử lý phần lớn các chất hữu cơ ô nhiễm nhờ hoạt động của hệ vi sinh vật hiếu khí. Bể sinh học hiếu khí sử dụng oxy để tăng cường hoạt động phân hủy.
- Bể lắng sinh học: Lắng các bông bùn từ quá trình xử lý sinh học và tách nước thải ra khỏi bùn. Bùn lắng được gom và một phần được tuần hoàn về bể thiếu khí và hiếu khí, phần còn lại được đem đi xử lý.
- Bể khử trùng: Sau khi xử lý, nước thải vẫn có thể chứa một lượng vi khuẩn, cần được khử trùng bằng hóa chất (ví dụ: Chlorine) để đảm bảo an toàn trước khi xả ra nguồn tiếp nhận.
Sơ đồ công nghệ xử lý nước thải chăn nuôiSơ đồ công nghệ xử lý nước thải chăn nuôi
2.2. Chi Tiết Các Công Nghệ Xử Lý Sinh Học Nổi Bật
Ngoài quy trình tổng thể, có một số mô hình và phương pháp cải thiện chất lượng môi trường khác được ứng dụng rộng rãi:
- Mô hình Hầm Biogas: Đây là mô hình bảo vệ môi trường phổ biến, đặc biệt tại các trang trại quy mô lớn. Hầm Biogas giúp kiểm soát mùi hôi, giảm ô nhiễm nước thải và sản sinh khí đốt sinh học (biogas) từ quá trình phân hủy yếm khí chất thải. Có ba loại hầm Biogas phổ biến: hầm cố định, hầm xây có nắp trôi nổi và túi Biogas bằng nhựa polyethylene. Biogas không chỉ xử lý phần lớn chất hữu cơ, giảm khí độc, tiêu diệt mầm bệnh mà còn tiết kiệm chi phí nhiên liệu. Tuy nhiên, việc xây dựng hầm Biogas lớn đòi hỏi chi phí đầu tư và diện tích đất nhất định, là rào cản đối với nhiều hộ gia đình.
.jpg)
Hầm Biogas xử lý nước thải chăn nuôi, thường được lót bằng màng chống thấm HDPE để đảm bảo kín khí và chống rò rỉ.
- Mô hình Đệm Lót Sinh Học: Phương pháp này sử dụng cơ chế lên men tiêu hủy mùi hôi hoàn toàn với sự tham gia của vi sinh vật có lợi. Nguyên liệu chính bao gồm mùn cưa, trấu và các chế phẩm lên men. Đệm lót sinh học giúp giải quyết hiệu quả các vấn đề môi trường với chi phí đầu tư thấp, ít tác động xấu. Vi sinh vật trong đệm lót phân giải chất phức tạp thành chất vô hại, ức chế sự phát triển của mầm bệnh. Phương pháp này còn giúp tiết kiệm thời gian và chi phí nhân công thu gom chất thải, vệ sinh chuồng trại. Việc này có thể được xem là một trong những ứng dụng vi sinh vật trong xử lý rác thải và chất thải hữu cơ.
Sử dụng đệm lót sinh họcSử dụng đệm lót sinh học để cải thiện môi trường chuồng trại chăn nuôi.
3. Các Biện Pháp Quản Lý và Cải Thiện Môi Trường Chăn Nuôi Bổ Trợ
Để các mô hình xử lý nước thải chăn nuôi phát huy tối đa hiệu quả, cần có sự kết hợp với các biện pháp quản lý và hạ tầng địa kỹ thuật môi trường đồng bộ.
3.1. Quy Hoạch Chăn Nuôi Khoa Học và Bền Vững
Việc chuyển đổi từ chăn nuôi nhỏ lẻ sang chăn nuôi tập trung theo mô hình trang trại là cần thiết. Điều này giúp đảm bảo điều kiện tốt về chuồng trại, con giống, truy xuất nguồn gốc và thúc đẩy chăn nuôi ứng dụng công nghệ cao. Quy hoạch chăn nuôi giúp hộ gia đình xác định rõ vị trí, cách thức chăn nuôi, xây dựng và bố trí chuồng trại hợp lý, tạo điều kiện thuận lợi cho việc tích hợp các hệ thống xử lý chất thải.
Ngoài ra, cần thay đổi công tác quản lý, chính sách hỗ trợ từ quy chuẩn, tiêu chuẩn, kiểm soát thị trường đến việc xây dựng chính sách hỗ trợ, xúc tiến thương mại cho các doanh nghiệp sản xuất.
3.2. Vai Trò của Vật Liệu Địa Kỹ Thuật trong Hạ Tầng Xử Lý
Trong việc xây dựng các mô hình xử lý nước thải, đặc biệt là các bể chứa, hồ lắng, hầm Biogas quy mô lớn, vai trò của các vật liệu địa kỹ thuật môi trường là không thể thiếu.
- Màng chống thấm HDPE (bạt lót ao hồ): Là giải pháp tối ưu để chống thấm cho các bể chứa nước thải, hồ điều hòa, hầm Biogas. Màng HDPE có độ bền cao, khả năng chống hóa chất và tia UV tốt, đảm bảo ngăn ngừa rò rỉ chất thải ra môi trường đất và nước ngầm, duy trì hiệu quả hoạt động của hệ thống xử lý.
- Máy hàn nhựa chuyên dụng: Để thi công các công trình sử dụng màng chống thấm HDPE, các loại máy hàn nhựa, đặc biệt là máy hàn bạt HDPE, đóng vai trò then chốt. Công nghệ hàn hiện đại đảm bảo các mối nối kín khít, chắc chắn, mang lại độ bền vượt trội cho toàn bộ hệ thống. Với kinh nghiệm chuyên sâu về máy hàn nhựa, chúng tôi cam kết cung cấp các giải pháp thi công chất lượng cao nhất cho hạ tầng xử lý chất thải.
4. Quy Chuẩn Kỹ Thuật Quốc Gia Về Nước Thải Chăn Nuôi
Để đảm bảo các mô hình xử lý nước thải chăn nuôi hoạt động hiệu quả và tuân thủ pháp luật, cần nắm rõ các quy định hiện hành. QCVN 62:2021/BTNMT (thay thế QCVN 62-MT:2016/BTNMT) quy định giá trị tối đa cho phép của các thông số ô nhiễm trong nước thải chăn nuôi khi xả ra nguồn tiếp nhận nước thải.
- Phạm vi điều chỉnh: Quy định giá trị tối đa cho phép của các thông số ô nhiễm trong nước thải chăn nuôi khi xả ra nguồn tiếp nhận nước thải.
- Đối tượng áp dụng: Áp dụng riêng đối với cơ sở chăn nuôi khi xả nước thải ra nguồn tiếp nhận. Nước thải chăn nuôi khi xả vào hệ thống xử lý tập trung phải tuân thủ quy định về đấu nối, tiếp nhận của đơn vị quản lý hệ thống. Nước thải phát sinh từ hoạt động nuôi nhốt của cơ sở giết mổ nhập cùng nước thải giết mổ được quản lý như nước thải công nghiệp. Nước thải sinh hoạt nhập cùng nước thải chăn nuôi thì được quản lý theo Quy chuẩn này.
Việc tuân thủ quy chuẩn này không chỉ là trách nhiệm pháp lý mà còn là yếu tố quan trọng để đảm bảo môi trường sống an toàn và bền vững. Điều này cũng đặc biệt quan trọng khi xem xét nước thải nuôi trồng thủy sản vốn cũng có những quy chuẩn riêng.
5. Lựa Chọn Đơn Vị Triển Khai Mô Hình Xử Lý Nước Thải Chăn Nuôi Uy Tín
Với kinh nghiệm lâu năm trong ngành môi trường, đặc biệt là tư vấn giải pháp và xây dựng hệ thống xử lý nước thải chăn nuôi, chúng tôi – chuyên gia địa kỹ thuật môi trường – hiểu rõ tầm quan trọng của việc xử lý nước thải đạt chuẩn, đảm bảo sức khỏe con người và môi trường. Sau khi phân tích kỹ lưỡng các yếu tố, đội ngũ chuyên gia sẽ đề xuất công nghệ xử lý tối ưu nhất, phù hợp với tình trạng hiện tại và đảm bảo yếu tố kinh tế cho chủ đầu tư.
Chúng tôi cam kết chất lượng công trình và chất lượng nước thải đầu ra đạt chuẩn quy định, giúp các trang trại chăn nuôi vận hành hiệu quả và bền vững.
.jpg)
Công ty chuyên cung cấp các giải pháp xử lý nước thải chăn nuôi và địa kỹ thuật môi trường.
6. Các Yếu Tố Ảnh Hưởng Đến Chi Phí Xây Dựng Mô Hình Xử Lý Nước Thải Chăn Nuôi
Chi phí xây dựng một mô hình xử lý nước thải chăn nuôi phụ thuộc vào nhiều yếu tố:
- Quy mô trang trại chăn nuôi và lưu lượng nước thải: Trang trại càng lớn, lưu lượng nước thải càng nhiều thì hệ thống xử lý cần công suất tương ứng, dẫn đến chi phí cao hơn.
- Công nghệ xử lý được lựa chọn: Tùy thuộc vào đặc điểm thành phần chất ô nhiễm trong nước thải sau khi phân tích mẫu mà đơn vị xử lý sẽ đề xuất công nghệ phù hợp nhất, ảnh hưởng trực tiếp đến tổng chi phí.
- Chất lượng và xuất xứ thiết bị: Các thiết bị như máy bơm chìm, máy thổi khí, bồn chứa hóa chất, phao kiểm soát mức nước, bơm định lượng… có chất lượng và xuất xứ khác nhau sẽ có giá thành khác nhau, tác động đến chi phí chung.
- Yêu cầu về chất lượng nước thải đầu ra: Tiêu chuẩn chất lượng nước thải sau xử lý (ví dụ: cột A hay cột B của QCVN) càng cao thì công nghệ và thiết bị cần đầu tư càng phức tạp, chi phí càng lớn.
- Các khoản chi phí khác: Bao gồm chi phí thiết kế, chi phí nhân công lắp đặt, xây dựng, chi phí vận chuyển thiết bị đến công trình, v.v.
Việc lựa chọn một mô hình xử lý nước thải chăn nuôi phù hợp đòi hỏi sự cân nhắc kỹ lưỡng giữa hiệu quả xử lý, chi phí đầu tư và vận hành, cũng như tuân thủ các quy định pháp luật.
Kết Luận
Việc áp dụng các mô hình xử lý nước thải chăn nuôi hiệu quả là yếu tố sống còn để đảm bảo sự phát triển bền vững của ngành chăn nuôi, bảo vệ môi trường và sức khỏe cộng đồng. Từ các công nghệ sinh học như Biogas, đệm lót sinh học đến các hệ thống xử lý tổng hợp kết hợp hóa lý và sinh học, cùng với sự hỗ trợ của các giải pháp địa kỹ thuật môi trường như màng chống thấm HDPE, chúng ta có thể xây dựng một tương lai xanh hơn cho nông nghiệp Việt Nam.
Hãy liên hệ với chúng tôi để được tư vấn chuyên sâu và nhận giải pháp tối ưu cho mô hình xử lý nước thải chăn nuôi của bạn.
Tài liệu tham khảo
- Tài liệu Bộ phận Công nghệ – Công ty Môi Trường Hợp Nhất;
- Tổng hợp.

























































































