Nước thải công nghiệp, bên cạnh những đóng góp vào sự phát triển kinh tế, đang đặt ra những thách thức lớn về môi trường và sức khỏe cộng đồng. Vấn đề xử lý nước thải công nghiệp hiệu quả, đúng quy chuẩn luôn là mối quan tâm hàng đầu của các doanh nghiệp và toàn xã hội. Bài viết này sẽ đi sâu vào quy trình xử lý nước thải công nghiệp, giúp bạn đọc hiểu rõ hơn về các công đoạn và công nghệ được áp dụng.
Xử lý nước thải công nghiệp
1. Tổng Quan Về Nước Thải Công Nghiệp
1.1. Nguồn Phát Sinh Nước Thải Công Nghiệp
Nước thải công nghiệp rất đa dạng về thành phần và tính chất, phụ thuộc vào đặc thù của từng ngành sản xuất. Tuy nhiên, có thể phân loại thành hai nguồn chính:
Nước thải từ quá trình sản xuất công nghiệp
Thành phần của loại nước thải này thay đổi tùy theo ngành nghề:
- Công nghiệp thực phẩm: Chứa BOD (nhu cầu oxy sinh hóa), chất rắn lơ lửng, thuốc trừ sâu, hormone tăng trưởng, phẩm màu, axit hoặc kiềm.
- Nhà máy điện: Chứa chất rắn lơ lửng, kim loại nặng (thủy ngân, chì, crom, selen, asen, cadimi), lưu huỳnh dạng khí, tro đáy và tro bay.
- Sản xuất sắt thép: Chứa các sản phẩm khí hóa (naphthalene, benzen, xianua, amoniac, phenol, cresols, anthracene), dầu mỡ động vật, hạt rắn, axit sulfuric, axit hydrochloric.
- Công nghiệp giấy và bột giấy: Chứa TSS (tổng chất rắn lơ lửng), BOD, chloroform, furan, dioxin, phenol, COD (nhu cầu oxy hóa học) và các chất rắn lơ lửng.
- Công nghiệp dầu: Chứa dung môi, dầu nhớt, sạn, chất tẩy rửa và hydrocacbon từ các hoạt động rửa xe, kho chứa nhiên liệu, nhà xưởng, trung tâm giao thông vận tải, nhà máy phát điện.
Các hoạt động sản xuất công nghiệp
Nước thải sinh hoạt
Phát sinh từ hoạt động của cán bộ công nhân viên trong các khu vực vệ sinh, nhà bếp, văn phòng. Nước thải này thường chứa hóa chất tẩy rửa, vi sinh vật, vi khuẩn, BOD5, COD và có thể gây ra các bệnh về tiêu hóa, hô hấp.
Nguồn phát sinh nước thải công nghiệp
1.2. Tác Hại Của Nước Thải Công Nghiệp
- Đối với môi trường: Gây ô nhiễm nguồn nước mặt (sông, hồ, kênh, rạch), ảnh hưởng đến hệ sinh thái thủy sinh, gây ô nhiễm đất và nguồn nước ngầm.
- Đối với sức khỏe con người: Chứa các chất độc hại, vi khuẩn gây bệnh, có thể gây ra các bệnh nguy hiểm như ung thư, bệnh phổi nếu sử dụng nguồn nước chưa qua xử lý.
Tác hại từ nước thải công nghiệp
1.3. Quy Chuẩn Kỹ Thuật Nước Thải Công Nghiệp
QCVN 40:2021/BTNMT quy định giá trị tối đa cho phép của các thông số ô nhiễm trong nước thải công nghiệp khi xả ra nguồn tiếp nhận. Các doanh nghiệp cần tuân thủ quy chuẩn này để đảm bảo hoạt động sản xuất không gây hại cho môi trường.
Quy chuẩn kỹ thuật nước thải công nghiệp
2. Công Nghệ Xử Lý Nước Thải Công Nghiệp
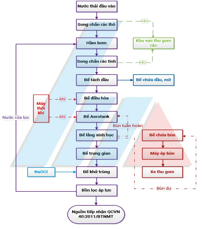
2.1. Sơ Đồ Quy Trình Xử Lý Nước Thải Công Nghiệp
Quy trình xử lý nước thải công nghiệp thường bao gồm các công đoạn chính sau:
Quy trình xử lý nước thải công nghiệp
2.2. Thuyết Minh Quy Trình Xử Lý Nước Thải Công Nghiệp
- Song chắn rác: Loại bỏ rác thô, bảo vệ các công trình và thiết bị phía sau.
- Bể thu gom: Thu gom và điều hòa lưu lượng nước thải đầu vào, lắp đặt thiết bị đo pH, SS.
- Lọc rác tinh: Loại bỏ các hạt rác có kích thước từ 0.75mm trở lên.
- Bể tách dầu mỡ: Tách dầu mỡ ra khỏi nước thải bằng hệ thống máng gạt. Dầu mỡ thu gom được xử lý riêng.
- Bể điều hòa: Ổn định lưu lượng và nồng độ các chất ô nhiễm, đảm bảo hiệu quả xử lý của các công đoạn tiếp theo.
- Bể SBR (Sequencing Batch Reactor): Công nghệ xử lý sinh học theo mẻ, bao gồm các giai đoạn: cấp nước, phản ứng (sục khí), lắng, gạn nước và xả bùn.
- Bể khử trùng: Khử trùng nước thải bằng clo hoặc các hóa chất khác để tiêu diệt vi khuẩn gây bệnh.
- Bể chứa bùn: Chứa bùn từ các bể SBR, bùn được xử lý bằng máy ép bùn để giảm thể tích và dễ dàng vận chuyển.
sơ đồ xử lý nước thải công nghiệp
Thuyết minh chi tiết hơn về Bể SBR: Bể SBR là một công nghệ xử lý nước thải khu công nghiệp hiện đại, hoạt động theo 5 giai đoạn chính:
- Cấp nước: Nước thải được đưa vào bể.
- Phản ứng (Sục khí): Vi sinh vật hiếu khí sử dụng oxy hòa tan để phân hủy chất hữu cơ. Giai đoạn này đồng thời diễn ra quá trình nitrat hóa và khử nitrat.
- Lắng: Quá trình lắng diễn ra trong điều kiện tĩnh, cho phép bùn hoạt tính lắng xuống đáy bể.
- Gạn nước: Nước trong sau lắng được gạn ra khỏi bể.
- Xả bùn: Bùn dư thừa được xả ra khỏi bể để duy trì mật độ vi sinh vật ổn định.
Quá trình xử lý trong bể SBR thường kéo dài khoảng 6 giờ.
Bùn được thu gom và xử lý định kỳ
3. Lựa Chọn Công Ty Xử Lý Nước Thải Công Nghiệp Uy Tín
Để đảm bảo hiệu quả xử lý nước thải và tuân thủ quy định pháp luật, các doanh nghiệp nên lựa chọn các công ty có uy tín và kinh nghiệm trong lĩnh vực này.
Các tiêu chí để lựa chọn công ty xử lý nước thải:
- Kinh nghiệm và năng lực: Có nhiều năm kinh nghiệm trong lĩnh vực xử lý nước thải, đội ngũ kỹ thuật chuyên nghiệp, có khả năng thiết kế, thi công và vận hành hệ thống xử lý nước thải hiệu quả.
- Công nghệ xử lý: Áp dụng công nghệ xử lý tiên tiến, phù hợp với đặc điểm nước thải của từng ngành nghề.
- Chi phí hợp lý: Cung cấp dịch vụ với chi phí cạnh tranh, minh bạch.
- Dịch vụ hậu mãi: Hỗ trợ kỹ thuật, bảo trì, bảo dưỡng hệ thống sau khi bàn giao.
công ty xử lý nước thải công nghiệp
4. Chi Phí Xử Lý Nước Thải Công Nghiệp
Chi phí xây dựng và vận hành hệ thống xử lý nước thải phụ thuộc vào nhiều yếu tố, bao gồm:
- Loại nước thải và thành phần ô nhiễm.
- Lưu lượng xả thải.
- Công nghệ xử lý được áp dụng.
- Tiêu chuẩn nước thải sau xử lý.
- Vật liệu và thiết bị sử dụng.
Để có báo giá chi tiết và phù hợp với nhu cầu, doanh nghiệp nên liên hệ trực tiếp với các công ty chuyên về xử lý nước thải để được tư vấn và khảo sát.

























































































